• EN ES
    当前位置:首页 新闻动态 公司新闻
    WHO更新指南,HPV筛查将迎来全新改变
    发布时间:2021-08-06
    分享

    2021 年 7 月 6 日,世界卫生组织(WHO)和联合国人类生殖特别规划处(HRP)发布了第二版《宫颈癌前病变筛查和治疗指南》。该指南旨在更新世卫组织关于预防宫颈癌筛查和治疗的现有建议,帮助各国在宫颈癌筛查和治疗方面取得更快、更公平的进展。


    图片1.png

    1. 强烈推荐HPV-DNA 检测作为宫颈癌筛查的首选方法


    目前常用的宫颈癌筛查方法包括:细胞学、醋酸肉眼观察(VIA)和HPV DNA检测。


    图片2.png

    引自 《子宫颈癌综合防控指南》,2019版


    此次指南更新中,特别推荐其中基于 HPV-DNA 检测作为宫颈癌筛查的首选方法。


    HPV-DNA 检测的优势在于:




    可筛查导致几乎所有宫颈癌的高危 HPV 菌株;



    区别于部分依赖目视检查的测试,其诊断结果具有客观性;



    除常见的高危型别,HPV-DNA 检测可同时实现低危型别的HPV检出,帮助早期诊断及预防更多的皮肤病变和癌症。


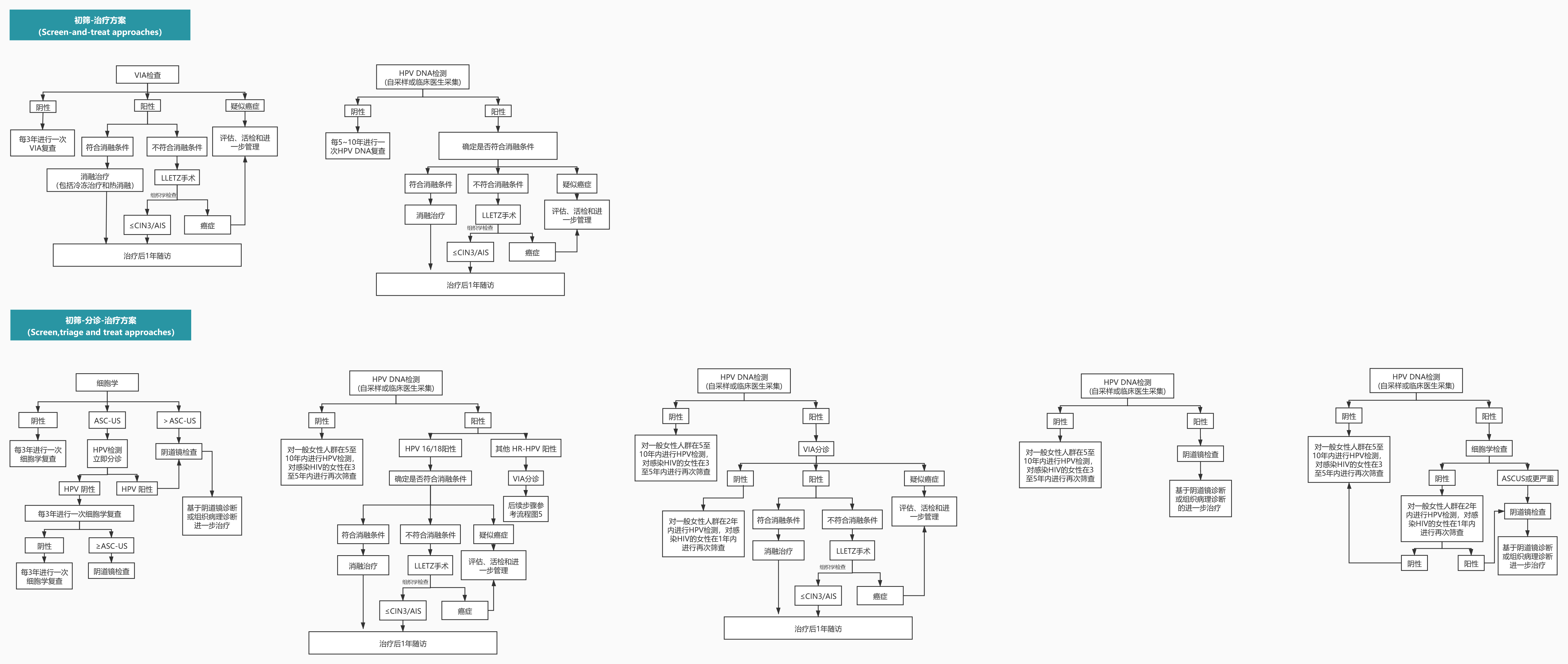
    2.最新宫颈癌筛查和治疗方案


    WHO最新指南中给出的最新宫颈癌筛查和治疗方案分为:

    (1)筛查和治疗(screen and treat approach):

    仅基于阳性初筛实验决定治疗方案。


    (2)筛查-分诊-治疗(screen-triage-treat approach):

    基于初筛实验和二次分诊实验(包括部分分型检测、阴道镜检查、VIA或细胞学)的两次阳性结果决定治疗方案。



    总.png


    根据这次指南的更新可以看到,对于HPV筛查,更简便、更准确的检测方法是大势所趋。通过选择准确高效的初筛方法可直接结合临床症状进行判断及治疗,或结合二次分诊进一步确定后续治疗路径。


    PA直营生物自主研发生产的HPV核酸检测试剂盒与此次WHO最新发布的指南导向高度契合,产品研发设计之初就做了极具前瞻性的考虑,不但建立了适合中国人群的HPV检测方案,更是随着市场变化不断优化及迭代,受到了客户的广泛好评。


    PA直营生物HPV初筛试剂利用多重荧光PCR法,一管反应可同时检测24种HPV 型别,一次实现18种高危型别的全覆盖,同时收录其他6种与生殖道及其他皮肤疣致病相关的HPV亚型,90 分钟可完成94个样本的快速筛查。独特的竞争性内标设计保证全程质控,通过数字信号进行结果判读,结果更准确。经临床试验和基因测序比对验证,试剂敏感性高达99.51%,高危符合率98.32%


    作为市面上采用多重荧光PCR法的试剂中,筛查覆盖型别最多、检测简便灵敏的分子诊断试剂,PA直营生物的HPV初筛方案具有独树一帜的前瞻性和性价比优势,在加速消除宫颈癌的全球计划中将发挥重要作用。



    躬身挺膺,Fun肆未来丨PA直营生物2022年半年会圆满举行 躬身挺膺,Fun肆未来丨PA直营生物2022年半年会圆满举行
    PA直营
    网站地图